- 主题
- 回帖
- 0
- 精华
- 注册时间
- 2017-3-28
- 最后登录
- 1970-1-1
- 在线时间
- 小时
- 爆棚声望
-
- PGB
-
|

楼主 |
发表于 2020-3-11 13:19
|
显示全部楼层
本帖最后由 唯一的维森特 于 2020-3-11 13:25 编辑
转发 种子撰写的第二期阵型编
上期我们提到了足球推进的原理,球员属性以及球员核心竞争力, 今天我们继续说阵型。
在说阵型之前,需要明白前锋,中场,后卫他们本质的目的是需要做什么
前锋:得分;中场:组织和防守;后卫:防守。这是足球最本质的分配,希望大家千万要带着这样的目的去设置自己的阵型
那么接下来以442这个阵型举例:
从防守看:大家可以看到442阵型的分布还是比较均衡的,尤其在横向的球员分布。使得整个横向的空间比较均匀,两层的边路人员使得本就空间不大的边路,想要被对方攻破还是很有难度的,而中路则是比较薄弱,中场和后卫都只有2个人。
就空间而言,442在前腰线以及后腰线的天然空挡容易被利用。
从进攻看:442的两个边路会是比较优势的方面,所以边路攻击会优于中路,而前锋线又有两个人,可以在阵地以及反击的时候相互提供支援。
总结一下:442边路的防守以及进攻都会是这个阵型的优势,而单薄的中路,会成为此阵的隐患。前腰线和后腰线的天然空间则是需要442的阵型需要去弥补的地方。
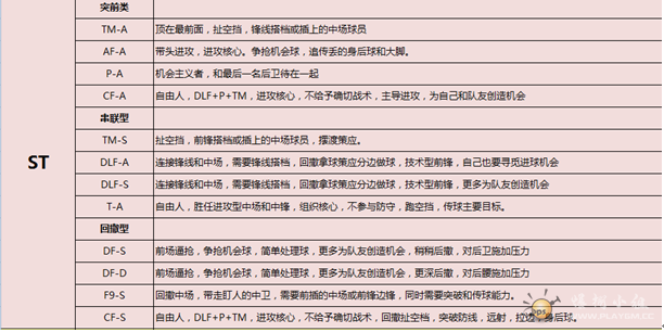
说到这里,我们就抛出了一个新的问题,如何去弥补阵型的缺陷,就是:角色和职责
角色和职责是FM游戏基础中的基础,你必须非常清楚每个角色每个职责在球场上的动态以及功能,你才能灵活的去运用这些角色。以442为例:分析得出442防守和进攻阶段前腰线和后腰线都有着巨大的空挡被利用。
1当你实力比对手强,你的推进,防守都没问题,那么这个问题你可以忽略
2当你和对方实力相当或弱于对方,那么怎么办呢。举例:可以采用前锋回撤来帮助中场出球;可以让一个中场回撤到后腰线加强禁区前的保护;可以采用防线前压来压缩后腰线的空挡;或者你的边锋实力不足,就让他拉回中路依靠整体去推进,而不是单人的突击等等。这都只是其中的办法之一,具体我不做衍生,因为办法太多。
至于所说的回撤型前锋,回撤型中场,大家具体可以去归纳整理FM各条线的角色职责。
这是一个案例,大家可以作为参考去这么分类,想要玩好FM,一定要搞清楚角色职责的类型和功能。
我们需要非常清楚的理解每个阵型的优缺点,再结合球队的人员属性以及角色职责去调整。这样才是合理的去玩FM,而不是意淫着我想打控制,我想打反击。对手的强弱不同,所用的阵型策略球员思路都不一样,每一场都合理的去分析对方阵型,球员属性,本方阵型球员的优弱势,再去做出思路,那才是合理的。下一期,我们就着重说一下思路
|
-
-
|